background

ความโปร่งใสของราชวิทยาลัย
จุฬาภรณ์

มาตรการภายในเพื่อป้องกันการทุจริต

มาตรการเผยแพร่ข้อมูลต่อสาธารณะ

มาตรการและนโยบายเผยแพร่ข้อมูลต่อสาธารณะของราชวิทยาลัยจุฬาภรณ์

มาตรการสำหรับการมีส่วนร่วมของผู้มีส่วนได้ส่วนเสีย

มาตรการให้ผู้มีส่วนได้ส่วนเสียมีส่วนร่วมของราชวิทยาลัยจุฬาภรณ์

มาตรการส่งเสริมความโปร่งใสในการจัดซื้อจัดจ้าง

มาตรการส่งเสริมความโปร่งใสในการจัดซื้อจัดจ้างของราชวิทยาลัย

แนวทางปฏิบัติงานของบุคลากรในหน่วยงานด้านการจัดซื้อจัดจ้าง

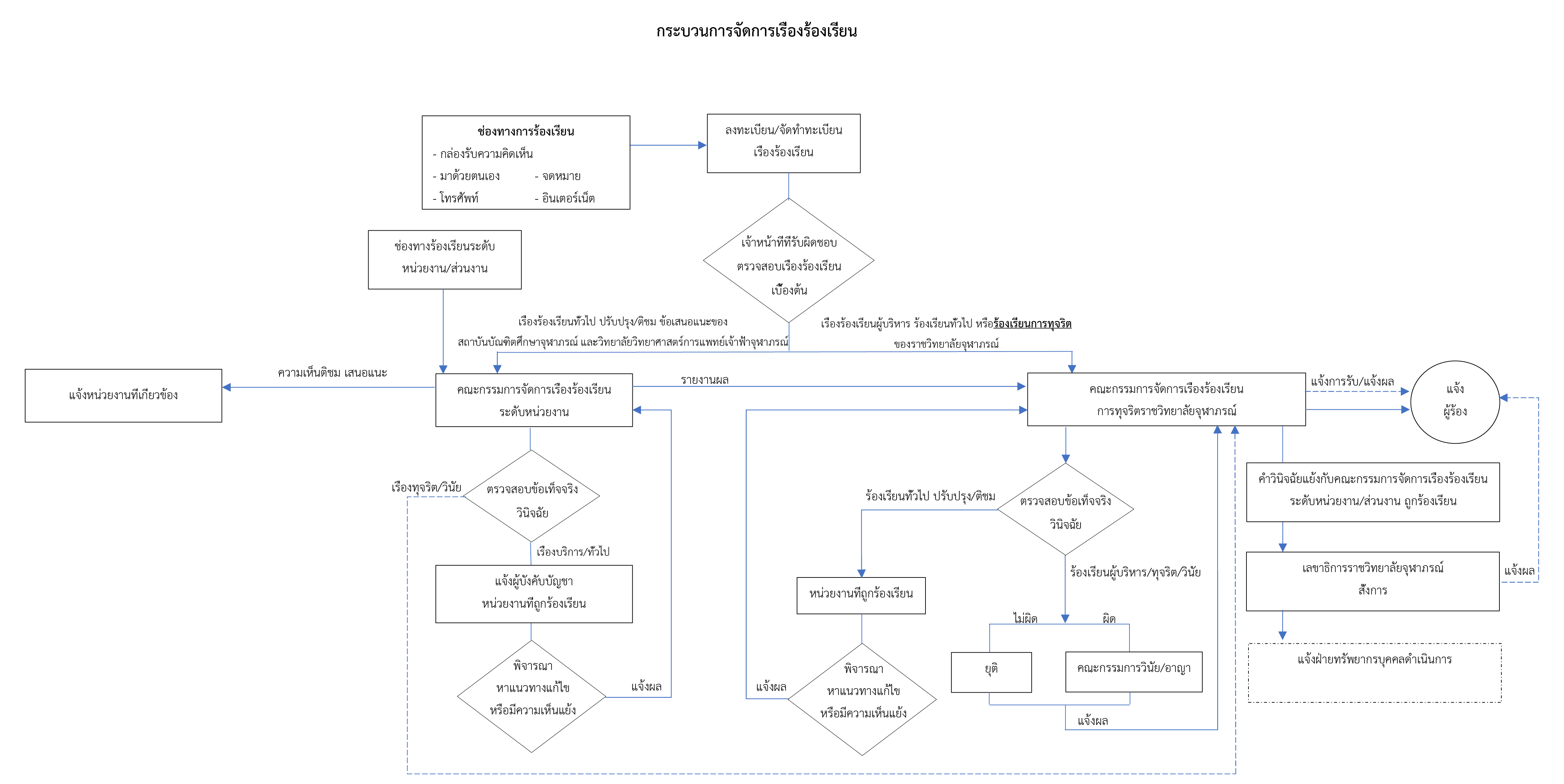
มาตรการจัดการเรื่องร้องเรียนการทุจริต

มาตรการแนวทางปฏิบัติเกี่ยวกับการจัดการเรื่องร้องเรียนของราชวิทยาลัยจุฬาภรณ์

คำสั่งแต่งตั้งคณะกรรมการจัดการเรื่องร้องเรียนการทุจริตราชวิทยาลัยจุฬาภรณ์

กระบวนการจัดการร้องเรียนด้านการศึกษา

กระบวนการจัดเรื่องร้องเรียน

มาตรการป้องกันการติดสินบน

ประกาศราชวิทยาลัยจุฬาภรณ์ เรื่อง แนวทางปฏิบัติในการให้หรือรับของขวัญ ของราชวิทยาลัยจุฬาภรณ์

มาตรการป้องกันการขัดกันระหว่างผลประโยชน์ส่วนตน
กับผลประโยชน์ส่วนรวม

ประกาศคณะกรรมการป้องกันและปราบปรามการทุจริตแห่งชาติ เรื่อง หลักเกณฑ์การรับทรัพย์สินหรือประโยชน์อื่นใดโดยธรรมจรรยาของเจ้าพนักงานของรัฐ พ.ศ. ๒๕๖๓

มาตรการป้องกันขัดกันระหว่างผลประโยชน์ส่วนตนกับผลประโยชน์ส่วนรวม

คู่มือการป้องกันการขัดกันระหว่างผลประโยชน์ส่วนตนกับผลประโยชน์ส่วนรวม ประจำปี ๒๕๖๓

มาตรการตรวจสอบการใช้ดุลพินิจ

มาตรการตรวจสอบการใช้ดุลพินิจในการปฏิบัติหน้าที่ ของราชวิทยาลัยจุฬาภรณ์

มาตรการส่งเสริมคุณธรรมและความโปร่งใสภายในหน่วยงาน

มาตรการส่งเสริมคุณธรรมและความโปร่งใส ราชวิทยาลัยจุฬาภรณ์ ประจำปีงบประมาณ พ.ศ. ๒๕๖๘